VDIは、初期の障害の結果として発症した非治癒性瘢痕を評価する指標です。
BVASが活動性のある血管炎による比較的最近の(3ヶ月以内に生じた)臓器障害を評価するのに対し、3ヶ月以上の臓器障害を評価します。
実臨床で使うというよりは、臨床試験において「疾患自体の臓器障害」と「薬剤による後遺症」いずれも判定することができるため、薬剤の効果を判定するためには非常に有用です。
歴史
1997年に、全身性血管炎における、不可逆的変化を評価するための方法として作成されました。 Arthritis Rheum. 1997 Feb;40(2):371-80
2024年には、ANCA関連血管炎において、最も初期に評価するVDIスコアが、長期予後の予測因子となることが示唆されています。 Clin Exp Rheumatol. 2024 Apr;42(4):795-802.
BVASは複数のVersionがありますが、VDIにおいては、1997年に発表されたものが現在も使用されています。
内容
基本
血管炎の発症後に出現・増悪した臓器障害で、不可逆と考えられ、(評価時に存在するかどうかにかかわらず)3ヶ月以上持続する症候を得点します。
具体的には血管炎発症前から存在していたが、血管炎発症後・治療後に悪化し、3ヶ月以上の薬物治療の追加・変更を要したケースも含まれます。
- BVASでは評価時に症状が存在することが必須でしたが、VDIは3ヶ月以上どこかのタイミングで持続していれば加点されます
- そのため、1度ついた点数は減少しません
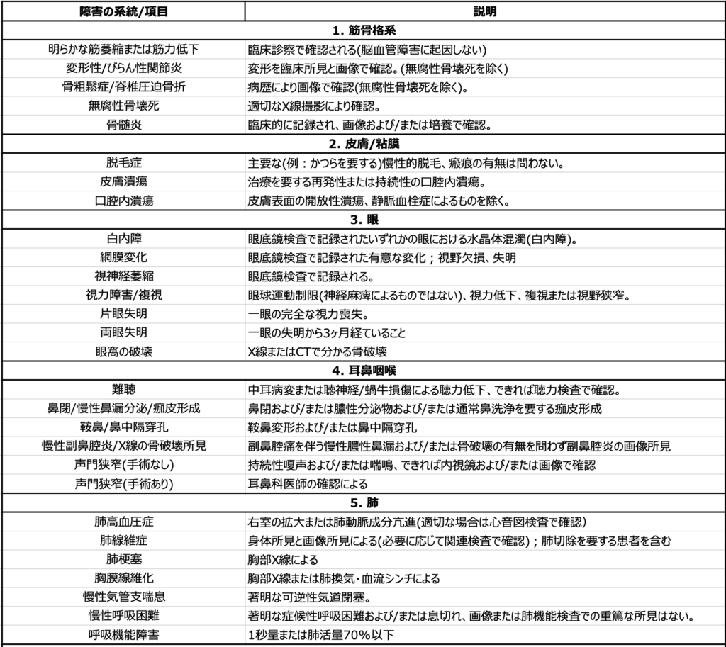
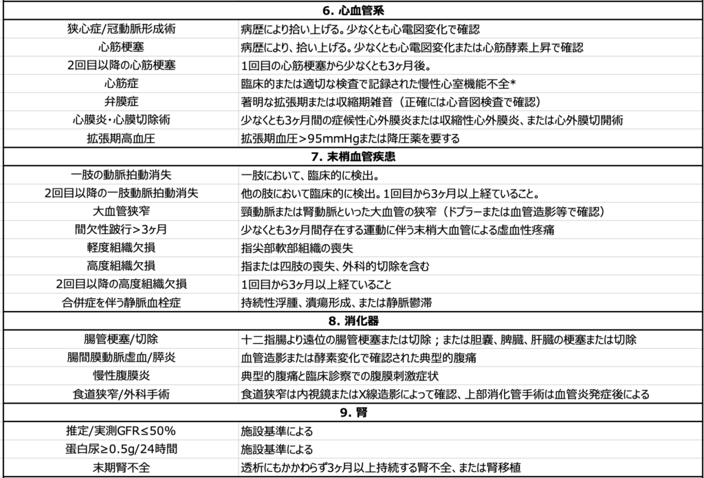
- 各項目に点数の重み付けはなく、以下の項目があります(すべて同じく1点)
- 血管炎による特異的な臓器損傷:10カテゴリー
- 治療に起因する合併症:1カテゴリー の合計11カテゴリー・64項目で臓器損傷を評価します。

具体的な評価方法
繰り返しになりますが、評価に当たっては以下の注意があります。
- 臓器機能不全または瘢痕化の累積的評価=治癒しない瘢痕による障害のスコアであり、活動性血管炎のスコアではない。
障害の定義は少なくとも3ヶ月間存在し、血管炎発症以降に生じたものとする。 - したがって、時間経過とともに、障害指数の値は安定したままか、悪化する。
- 障害は現在存在している必要はない。



特徴
血管炎による障害のみならず、治療による後遺症も評価できるため、純粋に患者さんに与える傷害を評価することができます。
長期予後を推定することができ、VDIは寛解時には2−4点が多く、5点以上では予後が悪いとされています。
欠点
BVASと異なり、現在の臨床症状を反映するわけではないので、注意が必要です。

コメント